为落实共青团中央、教育部、全国学联联合下发的《关于推动高校学生会(研究生会)深化改革的若干意见》,以及《高校学生会组织深化改革评估工作方案》要求,接受广大师生监督,现将我校学生会(研究生会)改革情况公开如下。
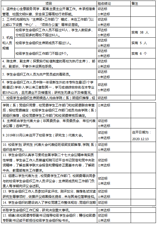
一、改革自评表

二、《烟台大学学生会章程》
烟台大学学生会章程
第一章 总 则
第一条 本章程依据《中华全国学生联合会章程》《关于推动高校学生会(研究生会)深化改革的若干意见》《高校学生代表大会工作规则》《山东省学生联合会章程》《高校学生会组织章程制定办法》制定。
第二条 本会定名为烟台大学学生会,是学校党委领导下的主要学生组织,是学校联系广大学生的桥梁和纽带。在学校团委和上级学联的具体指导下,依照法律、学校规章制度和学生会章程开展工作。
第三条 本会参加中华全国学生联合会、山东省学生联合会和烟台市学生联合会,为中华全国学生联合会、山东省学生联合会和烟台市学生联合会团体会员。
第四条本会的宗旨是全心全意为同学服务。
第五条 本会的基本任务:
1.坚持以马克思列宁主义、毛泽东思想、邓小平理论、“三个代表”重要思想、科学发展观、习近平新时代中国特色社会主义思想为指导,以加强对同学的政治引领为根本,及时向同学传达党的声音和主张,团结和引导同学为实现中华民族伟大复兴的中国梦而努力奋斗;
2.紧密结合高等教育改革发展的形势,带领全校学生刻苦学习,凝心聚力,开拓进取,追求卓越,奋勇争先,为烟台大学早日建成特色鲜明部分学科具有国际影响力的高水平大学而努力奋斗;
3.坚持从同学中来、到同学中去,听取、收集同学在学业发展、身心健康、社会融入、权益维护等方面的普遍需求和现实困难,及时反馈学校,帮助有效解决;
4.根据学生特点和学生需求,开展生动活泼、形式多样的学术、科技、文体、公益等各类活动,营造积极向上、品位高雅的校园文化氛围,全面提高学生的综合素质;
5.坚持从严治会,规范学生会工作人员的产生和配备,强化群众意识、责任意识和奉献意识,以实际行动做广大同学的表率。
6.做好与其他院校学生会的交流与合作,相互学习,促进共同发展。
第二章 会 员
第六条 凡是我校全日制在籍本科学生,承认本会章程者均可成为本会会员。
第七条 会员享有以下权利:
1.选举权和被选举权;
2.讨论和决定本会的重大事宜;
3.对本会工作进行监督,并可对其提出意见、建议、质询和批评;
4.参加本会的各项活动。
第八条 会员履行以下义务:
1.遵纪守法,维护学校声誉;
2.尊敬师长,团结同学,勤奋学习;
3.遵守本会章程,执行本会决议,完成本会委托和交给的任务;
4.维护本会的团结和声誉。
第三章 权力机构与常设机构
第九条 全校学生代表大会是本会的最高权力机构,全校同学通过学生代表大会依法行使民主权利,参与学校治理和监督。
第十条 学生代表大会行使以下职权:
1.制定或修订学生会章程,并监督章程的实施;
2.听取、审议上一届学生会的工作报告;
3.选举产生新一届学生会主席团;
4.审议通过新一届学生代表大会常设机构;
5.选举产生出席上一级学联学生会组织代表大会的代表;
6.征求广大同学对学校工作的意见和建议,合理有序表达和维护同学正当权益,及时反馈提案处理落实的整体情况,参与学校治理;
7.讨论和决定应由学生代表大会决定的其他重大事项。
第十一条 学生代表大会应于召开前至少一个月成立大会筹备工作组(包含资格审查委员会、提案工作委员会、秘书组等),负责大会筹备及会务组织工作。并由校团委对全校学生代表大会前期筹备工作进行审查。
第十二条 本会以书面形式向校党委和省学联递交有关正式召开学生代表大会的请示。请示内容包括:会议的时间、地点,会议的主要任务及议程,代表的资格条件、名额分配及产生办法,主席团候选人名单及简历,以及筹备召开会议的其他重要事项。
第十三条 全校学生代表大会代表(以下简称“代表”)经班级团支部推荐、院学生会组织选举,并经筹备委员会资格审查通过后产生。
1.代表条件:
(1)具有烟台大学学籍的全日制本科学生;
(2)遵守宪法和法律、法规,遵守学校章程和规章制度;
(3)具有较高的思想政治素质、良好的品德和责任感,品行端正,积极向上;
(4)能够真实充分反映同学诉求,积极热心表达同学意愿。
2.代表名额分配:
(1)代表名额不低于全日制在校本科生人数的1%;
(2)代表名额要覆盖各学院、年级及主要社团,其中非校、院级学生会骨干的学生代表不低于60%;
(3)各院代表名额原则上依照各院全日制在校本科生人数按比例分配,代表名额不足3人的以3人计;
(4)要适当考虑男女代表比例及少数民族代表。
3.产生办法:
(1)根据各选举单位在籍全日制本科学生总数,以一定的比例通过民主选举方式产生;
(2)各选举单位应按照分配的名额和比例要求,按民主集中制的原则,先组织基层组织充分酝酿,采取上下结合的办法提名推荐代表候选人。然后选举单位对推荐人选进行全面考察,并在征求所在单位党、团组织和广大同学意见的基础上,按差额20%以上比例,确定代表候选人名单;
(3)各选举单位在征得同级党组织同意后,即可召开代表大会、代表会议或全体学生大会,民主选举正式代表。正式代表产生后,要在本选举单位内进行3个工作日以上的公示;
(4)大会筹备委员会资格审查组须对照大会名额分配比例和产生方式,对代表的资格条件进行审查,保证普通学生代表、男女代表、少数民族代表等的比例。
第十四条 学生代表大会须有应到会代表总数三分之二以上代表出席方能召开。大会通过决议及重要人事任免实行表决制。学生代表大会的选举和表决须经全体到会代表过半数以上通过方为有效。对章程及其修正案(草案)的表决须以全体到会代表人数的三分之二及以上同意为通过。
第十五条 全校学生代表大会闭幕后,经校团委审定,本会须向校党委和省学联报告大会召开情况和新一届(任)主席团成员名单。
第十六条 学生代表大会实行常任代表会议制度。常任代表会议为学生代表大会闭会期间的常设机构,负责监督评议学生会工作、监察组织章程和工作条例实施情况、听取审议学生会工作报告等重大事项。常任代表会议不得代替学生会组织行使权益维护等日常执行职能。
第十七条 全校学生代表大会每年召开一次,如遇特殊情况,经常任代表会议以总数三分之二以上代表通过并经校党委批准,可以提前或延期召开学生代表大会。
第十八条 常任代表会议由19人组成,经全校学生代表大会表决通过产生。常任代表会议设主任1名,由常任代表会议全体大会选举产生。
第十九条 常任代表会议应每半年召开一次全体会议,有三分之二以上的常任代表参加方可召开。常任代表会议通过决议实行表决制,采取简单多数通过的方式。
第二十条 常任代表候选人资格审查条件:
1.常任代表候选人应为我校全日制在籍非毕业年级本科生;
2.坚持党的基本路线,遵守国法校纪;
3.密切联系同学,能够真实充分反映同学诉求,积极热心表达同学意愿。
4.自取得我校学籍以来从未受过学校警告或警告以上处分;
5.常任代表候选人不得为各级学生会主席团成员;
6.常任代表候选人必须是全校学生代表大会正式代表。
第二十一条 常任代表从学生代表大会正式代表中产生,由学院推荐,通过相应资格审查后,经学生代表大会表决通过。
第二十二条 常任代表因下列原因出现空缺的,可以进行补选:
1.违反国家法律法规、严重违反校纪受学校警告或警告以上处分而自动离职的;
2.因休学、长期外出或交流学习超过三个月等原因无法继续在校学业而自然离职的;
3.任职期间成为各级学生会主席团成员而离职的。
补选候选人由原常任代表所在学院推荐,通过相应资格审查,并经常代会全体会议表决通过后,成为常任代表。
第四章 执行机构
第二十三条 执行委员会(简称执委会)作为本会执行机构,由主席团成员及各院、系学生会主席组成。
第二十四条执委会实行主席团负责制。设立主席团,主席团成员5人,实行轮值制度。
第二十五条 本会日常工作机构的设置如下:
办公室、宣传部、学习部、生活部、文体部、外联部。
各部门设负责人3名,工作人员6名,在工作中受主席团领导。
第二十六条本会主席团成员须由学生代表大会选举产生。工作人员中来自学院学生会的成员一般不少于50%。
第二十七条建立学生骨干退出机制,对于无法正常完成学业的、考核不合格的、违纪违法的以及其他无法正常履行职责的学生骨干,应按照规定和程序予以劝退、免职或罢免。
第五章 基层组织
第二十八条 院学生会是本会的基层组织,受同级党组织和本会的双重领导,在同级团组织的指导下独立自主地开展工作。
第二十九条 班级是学生会的最基层组织,其班委会在校、院学生会领导下,在班导师的指导下独立自主地开展工作。
第三十条本会对院学生会、院学生会对班委会具有指导职责,须重点从制度设计、资源整合、活动开展等方面加强指导、联系和帮助。
第三十一条本会每年至少1次通过集中会议或书面形式听取各院学生会工作报告及意见建议。
第三十二条本会对院学生会工作的考核应公平、公正进行,并对考核结果进行公开。
第三十三条校、院学生会要配合团组织加强对同级学生社团的引导、管理和服务。
第六章 经 费
第三十四条 本会活动经费,由本会提出预算,经校团委审核,上报学校,列入学校财政预算。
第三十五条 学生会在组织各类大型活动时,可以广泛利用社会力量。
第七章 附 则
第三十六条 本章程自通过之日起生效。
第三十七条 本章程由烟台大学学生会负责解释。
三、校级组织工作机构组织架构图
四、校级组织工作人员名单
序 号 |
姓 名 |
政治面貌 |
院系 |
年级 |
最近1个学期/最近1学年/入学以来学习成绩综合排名(一年级新生、研究生不需填写) |
是否存在课业不及格情况 |
院系、班级学生工作经历 |
1 |
杨智强 |
中共预备党员 |
海洋 学院 |
2018级 |
24/141 |
否 |
2020.7-今海洋学院学生会主席 2018-今海183-3团支书 |
2 |
于群航 |
中共预备党员 |
经济管理学院 |
2018级 |
15/103 |
否 |
2019.9-2020.9担任院学生会文艺部副部 |
3 |
魏士尧 |
共青 团员 |
计算机与控制工程学院 |
2018级 |
7/85 |
否 |
2019.9-2020.9担任院新海工作室主任 |
4 |
陈宗超 |
共青 团员 |
人文 学院 |
2018级 |
35/283 |
否 |
2018-2020学年中181-5班支书 2020.7-今人文学院学生会主席 |
5 |
杨子萱 |
共青 团员 |
经济管理学院 |
2018级 |
9/112 |
否 |
2019-2020学年经济管理学院联络部副部长 2020-2021学年经济管理学院对外联系中心主任 2019-今经183-2副班长 |
6 |
盛媛 |
共青 团员 |
外国语学院 |
2020级 |
27/100 |
否 |
2020-2021学年土木工程学院学生会办公室副部 |
7 |
王智骢 |
共青 团员 |
建筑学院 |
2020级 |
18/119 |
否 |
2019-2020学年 核装备与核工程学院文艺部干事 2019-2020学年班级文艺委员 |
8 |
宋亚洁 |
共青 团员 |
经济管理学院 |
2019级 |
23/86 |
否 |
2020-今经济管理学院团委新媒体副部 |
9 |
邵天麒 |
共青 团员 |
药学院 |
2018级 |
3/194 |
否 |
无 |
10 |
卢柯亦 |
共青 团员 |
人文学院 |
2019级 |
42/289 |
否 |
2020-今新191-1班宣传委员 |
11 |
石钰鑫 |
共青 团员 |
经济管理学院 |
2019级 |
13/49 |
否 |
无 |
12 |
冯张浩 |
共青 团员 |
经济管理学院 |
2019级 |
1/101 |
否 |
无 |
13 |
吴蕴涵 |
共青 团员 |
外国语学院 |
2018级 |
7/47 |
否 |
2020.9-今外国语学院学生会副主席" |
14 |
张晓聪 |
共青 团员 |
生命科学学院 |
2018级 |
19/101 |
否 |
2019.9-今生命科学学院梦田花房项目宣传部部长 |
15 |
李志恒 |
共青 团员 |
建筑学院环境 |
2018级 |
23/78 |
否 |
无 |
16 |
于圣杰 |
共青 团员 |
化学化工学院 |
2019级 |
37/133 |
否 |
2019-2020学年化192-2班学习委员 |
17 |
林昊 |
共青 团员 |
机电汽车工程学院 |
2019级 |
48/298 |
否 |
无 |
18 |
王昀 |
共青 团员 |
法学院 |
2019级 |
49/164 |
否 |
2019.9-2020.9法学院监察部干事 |
19 |
孙馨蕊 |
共青 团员 |
海洋学院 |
2018级 |
21/141 |
否 |
2018-2019学年 海183-2班长 2019-2020学年 海洋学院团委组织部部长 |
20 |
刘浩 |
共青 团员 |
海洋学院 |
2019级 |
13/145 |
否 |
2019-2021学年 海193-2班长 2020.9-今海洋学院外联部副部长 |
21 |
仇超凡 |
共青 团员 |
体育学院 |
2019级 |
13/118 |
否 |
无 |
22 |
邹文荣 |
共青 团员 |
人文学院 |
2018级 |
21/141 |
否 |
2019-2020学年 新191-2宣传委员 |
23 |
敬程皓 |
共青 团员 |
生命科学学院 |
2018级 |
13/101 |
否 |
2018-今班级科创委员 2019-2020学年院学生团委实践部副部长 |
24 |
张雪凝 |
共青 团员 |
数学与信息科学学院 |
2018级 |
1/103 |
否 |
2018.9-今 数183-2班长 |
25 |
牛玉宁 |
共青 团员 |
海洋学院 |
2018级 |
10/144 |
否 |
2018-2019学年海182-2班生活委员 2019-2020学年海182-2班心理委员; 2019-2020学年海洋学院团委组织部副部长; |
26 |
魏雨露 |
共青 团员 |
数学与信息科学学院 |
2019级 |
18/103 |
否 |
2019-今班级团支书 |
27 |
张凯 |
共青 团员 |
计算机与控制工程学院 |
2019级 |
3/130 |
否 |
2019-今计算机与控制工程学院艺术团声乐队队员 |
28 |
郭家旭 |
共青 团员 |
生命科学学院 |
2019级 |
20/103 |
否 |
2019-2020学年院学生会文艺部干事 2019-2020学年生191-1班团支书 |
29 |
葛畅 |
共青 团员 |
经济管理学院 |
2019级 |
2/43 |
否 |
2019-2020学年 经济管理学院创业培训部干事; 2020-今经196-班文艺委员 |
30 |
刘贵玲 |
共青 团员 |
经济管理学院 |
2019级 |
25/106 |
否 |
2019-2020学年经济管理学院创业培训部干事 |
31 |
于行健 |
共青 团员 |
数学与信息科学学院 |
2019级 |
11/43 |
否 |
2019-2020学年数学与信息科学学院秘书处干事 2019-今数192班文艺委员 |
32 |
孙颍颍 |
共青 团员 |
人文学院 |
2018级 |
63/283 |
否 |
2018-2019学年院外联部干事 |
33 |
刘汝帅 |
共青 团员 |
海洋学院 |
2018级 |
16/141 |
否 |
2020.10-今海183-1组织委员 |
34 |
曹晓乐 |
共青 团员 |
土木工程学院 |
2019级 |
30/100 |
否 |
2019-2020学年院新媒体中心干事 |
35 |
田一帆 |
共青 团员 |
人文学院 |
2019级 |
35/289 |
否 |
2019-2020学年中191-4班班长 |
36 |
赵洪宇 |
共青 团员 |
土木工程学院 |
2019级 |
11/202 |
否 |
2019-2020学年土191-2班团支书 |
37 |
徐梦龙 |
共青 团员 |
海洋学院 |
2019级 |
27/145 |
否 |
2019-2020海193-4团支书 |
38 |
杨振民 |
共青 团员 |
土木工程学院 |
2019级 |
27/100 |
否 |
2019-2020学年团委团青干事 2019-2020学年辩论队干事 2019-2020学年读书会成员 |
五、校级组织主席团成员候选人产生办法及选举办法
学生会主席团成员候选人产生办法
一、推荐报名
采取组织推荐和个人自荐的方式,参选人填写《烟台大学学生会主席团换届报名表》,附盖院章的成绩证明。校学生会各部门推荐人选经由所在学院团委签署推荐意见后,由所在学院一并报送。
二、资格审查
对参选人进行资格审查并公示。
三、面试考核
通过资格审查的参选人参加面试考核。面试采取结构化方式进行。根据面试情况,确定候选人初步名单。
四、组织考察
对候选人初步人选征求所在单位党团组织意见,听取普通学生意见,分别形成考察报告。根据考察情况,研究提出候选人预备名单。
五、公开选举
(1)学生代表大会预备会议差额选举产生正式候选人名单。
候选人公开演讲;代表投票;确定正式候选人。
(2)学生代表大会选举产生新一届主席团成员。
六、名单上报
将选举结果报校党委、省学联审批。
七、发文公布。
烟台大学学生会主席团选举办法
根据《中华全国学生联合会章程》《山东省学生联合会章程》和《烟台大学学生会章程》的有关规定,制定本办法:
一、选举工作坚持民主集中制原则,在大会主席团领导下分两次进行,先通过差额预选产生主席团候选人,然后进行等额正式选举。
二、经校党委和省学联同意,本次代表大会选举烟台大学主席团成员5名。
三、烟台大学学生会主席团候选人预备人选,是在全校各级团组织推荐的基础上,通过资格审查、面试遴选、组织考察,报学校党委、省学联审查同意,确定候选人预备名单,提交大会预选。根据预选结果,大会主席团确定正式选举候选人名单,经全体代表认真酝酿讨论后,提交大会正式选举。
四、大会在进行差额预选和正式选举时,出席大会的代表必须超过应到会代表的三分之二,方可进行选举。代表中有人确因特殊情况不能参加选举的,不得委托他人代为选举。
五、差额预选和正式选举均采用无记名投票的方式进行。候选人以姓氏笔画为序排列。选举人对候选人有权表示赞成、不赞成或弃权。赞成的不划任何符号;不赞成的在候选人姓名左边空格内划“´”;弃权的在候选人姓名左边空格内划“○”;另选他人的,在选票下方的空格内写上另选人的姓名。表示不赞成的,可以另选他人;表示弃权的,不能另选他人。
六、差额预选时,预选候选人得赞成票必须超过实到会代表的半数,并经大会主席团研究通过后,才能确定为正式候选人。获得赞成票超过全体代表半数的被选举人多于应选名额时,以得票多者当选;如遇被选举人得票数相等不能确定当选人时,应就票数相等的被选举人重新投票,以得票多者当选。当选人少于应选名额时,应对不足名额进行选举。
七、正式选举时,实行等额选举,候选人得赞成票超过应到会代表的半数,方为当选。
八、选举收回的选票等于或少于发出的选票,选举有效;收回的选票多于发出的选票,选举无效,应重新选举。每张选票所选人数(包括另选人数)等于或少于应选人数的为有效票,多于应选人数的为无效票。
九、选票一律使用钢笔或圆珠笔填写。符号要准确,字迹要清楚。凡书写模糊无法辨认的选票为无效票。选举人将选票填写后,由本人将选票投入规定的票箱。未到会代表不能委托他人代替投票。
十、本次大会选举设总监票人 2名,监票人8名。总监票人在大会主席团领导下,对选举过程进行监督。监票人由各代表团从出席会议的不是候选人的代表中推选,总监票人由大会主席团提名。总监票人、监票人需经代表大会通过。
大会设总计票人2名、计票人16名,由大会主席团确定,在监票人监督下进行工作。
预选候选人、候选人不得担任总监票人、监票人和总计票人、计票人。
十一、会场共设3个投票箱。投票时,总监票人、监票人先行投票,然后其他代表依次投票。投票结束后,监票人当众打开票箱,由监票人、计票人清点收回的选票,与发出的选票数加以核对,作出记录,并将清点结果报告大会主持人,由大会主持人向大会公布,然后进行计票。
十二、计票结束后,预选结果由总监票人向大会主席团报告,由主席团确定候选人名单,提交大会正式选举;正式选举结果由总监票人向大会报告,大会主持人公布当选人员名单。
十三、选举工作应充分发扬民主,尊重和保障选举人和被选举人的权利。对在选举中搞非组织活动等妨碍选举人自由行使选举权的行为,一经发现,必须认真查处,并根据问题的性质和情节轻重,对责任者给予批评教育直至给予组织处理。
十四、本次选举办法未尽事宜,由大会主席团讨论决定。
十五、本选举办法,经各代表团讨论,大会通过后生效。大会主席团负责解释。
六、校级学生(研究生)代表大会召开情况
1、大会召开时间
2019年12月13日
2、大会召开地点
烟台大学致道厅
3、大会代表数量
根据相关规定,结合我校实际情况,出席此次学生代表大会的正式代表297名,其中非校、院学生会骨干的学生代表不少于60%。代表名额的分配由大会筹委会根据各基层学生会组织数量、学生人数和代表性的原则确定,按学生会会员人数的1%分配。
4、大会主要议程
(1)听取和审议烟台大学第四届学生会工作报告;
(2)听取和审议《烟台大学学生会章程》(修正案);
(3)选举产生烟台大学第五届学生会主席团;
(4)选举产生烟台大学第五次学生代表大会常任代表。
5、宣传报道链接
https://www.ytu.edu.cn/info/1047/10176.htm
6、现场照片
七、校级学生(研究生)代表大会代表产生办法
烟台大学学生代表大会代表产生办法
(一)代表条件
1、我校全日制在校本科生;
2、坚持党的基本路线,政治立场坚定,具有良好的思想政治素质;
3、遵守国家法律和校纪校规,在校期间未受过任何违纪处分;
4、学习态度良好,学习成绩优秀,无挂科或作弊记录;
5、关心学校发展,积极主动服务身边同学,在同学中评价良好。
(二)代表名额与构成
按照学院(以下统称“选举单位”)全日制在读本科生总人数1%的比例,对代表名额进行分配,代表名额不足3人的以3人计。因大会筹备工作需要,现任常代会主任团和学生会主席团成员拟提名为第五次学生代表大会主席团成员候选人,上述人员的大会代表身份须经所在选举单位选举产生,其代表名额不占用所在选举单位分配名额。
各选举单位推选的正式代表中,非校、院级学生会组织骨干的学生代表不低于60%,且要求兼顾年级、专业、性别、民族等因素。正式代表在5人及以上且有符合条件的少数民族学生的选举单位,应至少包含少数民族代表1人。
(三)代表产生办法
学生代表大会代表推选工作由各选举单位进行组织。各选举单位在学院党组织的领导、学院团组织的指导下,按分配名额组织学生自主报名与酝酿提名,报学院党组织同意后,由各选举单位班级团支部、学生会组织选举,差额选举产生学生代表大会代表,差额比例不少于20%。选举结果经各选举单位党组织审核同意后报送至学生代表大会筹备委员会,代表资格审查小组将对代表的产生程序和资格进行审查,经审核和公示后确定最终名单。
八、校级组织工作人员述职评议办法
(一)烟台大学学生会述职评议办法
(试行)
第一条 为进一步深化学生会改革,加强过程管理与指导,规范述职评议工作,根据《学联学生会组织改革方案》《关于推动高校学生会(研究生会)深化改革的若干意见》《烟台大学学生会(研究生会)深化改革实施方案》,结合工作实际,特制定本办法。
第二条 述职评议对象。
烟台大学学生会主席团和各工作部门。
第三条 述职评议内容。对研究生会工作和部门工作的工作成效以及存在的问题和改进措施等方面的全面客观综合评价。
第四条 述职评议会组成人员以常任代表为主,校党委学生工作部、校团委等单位工作人员共同参与。学生会主席团成员和工作部门负责人每学期向评议会述职。
第五条 述职评议程序
(一)书面总结。述职前,提交本学期工作书面总结。总结材料要根据述职评议内容,做到实事求是、全面规范、简明精炼、支撑有力,能够很好地报告本学期重点开展的工作项目以及存在的不足、需要改进的方面等,明确下一步工作规划。
(二)述职汇报。现场述职内容要求密切结合研究生会功能定位,准确充实、重点突出。述职结束后,评议会中的评议小组成员根据日常工作和现场述职情况填写评议测评表。
(三)适度公开。校团委根据书面总结和述职评议情况形成最终的综合评价结果。评价结果分为优秀、达标、不达标三个等次。工作人员述职报告和评议结果在一定范围内公开,接受广大同学和各学生会组织的监督。
(四)持续改进。述职人员根据评议会提出的意见和建议,认真制定改进方案,将改进措施列入下一学期学生工作计划,认真落实。
第六条 评价结果应用
建立以服务和贡献为导向的激励机制,评价结果将作为学生会工作人员选拔任用的重要依据;综合评价等次获得优秀的学生会部门工作人员在评奖评优,将依据评议结果择优提名,不与其岗位简单直接挂钩。
第九条
本办法由烟台大学学生会负责解释,自通过之日起施行。
(二)述职评议会
“2020年烟台大学学生会述职评议会”于2020年11月7日在综合楼315举行。
相关链接:
https://mp. weixin. qq. com/ s/Hx1Su3MUKU8 jRp33Q -mWA
烟台大学学生会工作人员述职评议办法
一、考核对象:
烟台大学学生会工作人员。
二、考核流程:
评议小组发布考核任务→主席团成员、部门负责人及干事进行网上测评→完成测评后导出文件→评议小组成员负责进行统计、评分、整理文件→得出考评结果→反馈至被考评者→绩效改进。
三、考核宗旨:
组建以学生代表为主,学校党委学生工作部、学校团委等共同参与的评议会,组织工作部门负责人每学期向评议会述职,评议会从政治态度、道德品行、学习情况、工作成效、纪律作风等方面对其进行全面客观的综合评价。建立以服务和贡献为导向的激励机制,参加评奖评优、测评加分等事项时,应依据评议结果择优提名,不允许与其岗位简单直接挂钩。
四、考核内容:
分值情况: A=5.0 B=4.5 C=4.0 D=3. 5
(一)对干事的考核
1.干事互评
工作态度 |
主动性 |
A:在出色的完成的已经指派的工作之后,积极主动的请求新的工作 B:在上级安排工作时能够主动请缨 C:有主动请缨的想法但是没有实施过 D:从来没有想过主动请求工作 |
团队精神 |
A:以集体为重,有高度的奉献精神,善于与人合作 B:能维护集体荣誉合作共事 C:计较得失,缺乏集体意识对集体不热心 D:有损集体荣 |
工作内容 |
工作参与情况 |
A:全按时参与,从不缺席 B:能参与大部分工作 C:基本参与工作,但经常迟到或早退 D:参与工作很少 |
工作能力 |
合作能力 |
A:合作能力很强,能够与同事出色完成任务 B:合作能力较强,与同事合作效果显著 C:合作能力一般,与同事合作效果不显著 D:合作能力差,难以与他人共同完成工作 |
分值情况:A=5.0 B=4.5 C=4.0 D=3.5
2.部门负责人评价干事
工作态度 |
责任感 |
A:有高度责任感,及时积极高质完成工作,并能主动处理和解决问题 B:有一定责任感,能履行职贵,发责任感现并解决问题 C:基本完成工作 D:办事马虎拖拉,不能完成工作或应付式的完成 |
主动性 |
A:以集体为重,有高度的奉献精神,善于与人合作 B:能维护集体荣誉合作共事 C:计较得失,缺乏集体意识对集体不热心 D:有损集体荣誉 |
工作情绪 |
A:稳定,能很好的公私分明 B:较稳定,而且不会影响工作工作情绪 C:有波动,偶尔会影响工作 D:把私人情绪带到工作上来,严重影响工作 |
团队精神 |
A:以集体为重,有高度奉献精神,善于与人合作 B:能维护集体荣誉合作共事团队精神 C:计较得失,缺乏集体意识对集体不热心 D:有损集体荣誉 |
工作能力 |
沟通能力 |
A:能主动与人沟通,有很强的沟通能力 B:比较善于与人沟通,但不够积极主动沟通能力 C:具有基本沟通能力,但较为沉默寡言 D:不喜欢与人沟通,沟通能力有待提高 |
合作能力 |
A:合作能力很强,能够与同事出色完成任务 B:合作能力较强,与同事合作效果显著 C:合作能力一般,与同事合作效果不显著 D:合作能力差,难以与他人共同完成工作 |
执行能力 |
A:能够很有效率有质量的完成的完成任务,执行能力很好。 B:能按时的完成任务,执行能力一般 C:基本能完成任务,执行能力欠缺。 D:执行力很差,完不成任务。 |
创新能力 |
A:提出过创新的想法,并得到上级的允许进行实施,效果很不错 B:只是在自己的工作管理和方法创新能力上有所创新 C:有新的想法或构想,但没敢提出来,或因难以实施而作罢 D:基本上没什么新想法 |
工作效果 |
A:成果显著,高效高质,对整体工作有很大贡献工作效果 B:成果较好,对整体工作有贡献 C:工作按部就班,成果一般,没有太大贡献 D:低效率,成果较差,有较多失误 |
分值情况:A=5.0 B=4.5 C=4.0 D=3.5
(二)对部门负责人的考核
1.主席团成员评价部门负责人
工作态度 |
责任感 |
A:在出色的完成的已经指派的工作之后,积极主动的请求新的工作 B:在上级安排工作时能够主动请缨 C:有主动请缨的想法但是没有实施过 D:从来没有想过主动请求工作 |
工作作风 |
A:以集体为重,有高度的奉献精神,善于与人合作 B:能维护集体荣誉合作共事 C:计较得失,缺乏集体意识对集体不热心 D:有损集体荣誉 |
工作内容 |
分配工作合理程度 |
A:分配工作很合理,难度工作量平均 B:分配工作较合理,大部分人工作内容合理程度满意。 C:分配工作稍微不合理,小部分人不满意。 D:分配工作极度不合理。 |
工作能力 |
策划能力 |
A:能够策划的合理,考虑周全,基本没有错误。 B:策划的比较全面,错误可预见。 C:筑划的不是很全面,错误不可预见。 D:策划非常不全面,错误百出。 |
协调能力 |
A:能够同时处理好多方面的事情,能很好的解决工作与生活、学习间所起的冲突 B:较能很好的安排协调工作、生活、学习三者的关系,偶尔会起冲突 C:工作比较大的影响了正常的生活与学习,但是后果不是很严重 D:工作是以牺牲正常的生活、学习为代价 |
沟通能力 |
A:能主动与人沟通,有很强的沟通能力 B:比较善于与人沟通,但不够积极主动 C:具有基本沟通能力,但较为沉默寡言 D:不喜欢与人沟道,沟通能力有待提高 |
创新能力 |
A:提出过创新的想法,并得到上级的允许进行实施,效果很不错 B:只是在自己的工作管理和方法创新能力上有所创新 C:有新的想法或构想,但没敢提出来,或因难以实施而作罢 D:基本上没什么新想法 |
工作效果 |
A:成果显著,高效高质,对整体工作有很大贡献工作效果 B:成果较好,对整体工作有贡献 C:工作按部就班,成果一般,没有太大贡献 D:低效率,成果较差,有较多失误 |
部门对外形象 |
A:很好的代表了部门的对外形象,满意度很高 B:较好地维持了形象,比较满意 C:没有维持对外的良好形象,感觉一般 D:破坏部门形象,感觉不好 |
分值情况:A=5.0 B=4.5 C=4.0 D=3.5
2.部门负责人互评
工作态度 |
责任感 |
A:在出色的完成的已经指派的工作之后,积极主动的请求新的工作 B:在上级安排工作时能够主动请缨 C:有主动请缨的想法但是没有实施过 D:从来没有想过主动请求工作 |
工作作风 |
A:以集体为重,有高度的奉献精神,善于与人合作 B:能维护集体荣誉合作共事 C:计较得失,缺乏集体意识对集体不热心 D:有损集体荣誉 |
工作内容 |
分配工作合理程度 |
A:分配工作很合理,难度工作量平均 B:分配工作较合理,大部分人工作内容合理程度满意。 C:分配工作稍微不合理,小部分人不满意。 D:分配工作极度不合理。 |
工作能力 |
策划能力 |
A:能够策划的合理,考虑周全,基本没有错误。 B:策划的比较全面,错误可预见。 C:筑划的不是很全面,错误不可预见。 D:策划非常不全面,错误百出。 |
协调能力 |
A:能够同时处理好多方面的事情,能很好的解决工作与生活、学习间所起的冲突 B:较能很好的安排协调工作、生活、学习三者的关系,偶尔会起冲突 C:工作比较大的影响了正常的生活与学习,但是后果不是很严重 D:工作是以牺牲正常的生活、学习为代价 |
沟通能力 |
A:能主动与人沟通,有很强的沟通能力 B:比较善于与人沟通,但不够积极主动 C:具有基本沟通能力,但较为沉默寡言 D:不喜欢与人沟道,沟通能力有待提高 |
创新能力 |
A:提出过创新的想法,并得到上级的允许进行实施,效果很不错 B:只是在自己的工作管理和方法创新能力上有所创新 C:有新的想法或构想,但没敢提出来,或因难以实施而作罢 D:基本上没什么新想法 |
工作效果 |
A:成果显著,高效高质,对整体工作有很大贡献工作效果 B:成果较好,对整体工作有贡献 C:工作按部就班,成果一般,没有太大贡献 D:低效率,成果较差,有较多失误 |
部门对外形象 |
A:很好的代表了部门的对外形象,满意度很高 B:较好地维持了形象,比较满意 C:没有维持对外的良好形象,感觉一般 D:破坏部门形象,感觉不好 |
3.干事评价部门负责人
工作方面 |
责任感 |
A:在出色的完成的已经指派的工作之后,积极主动的请求新的工作 B:在上级安排工作时能够主动请缨 C:有主动请缨的想法但是没有实施过 D:从来没有想过主动请求工作 |
个人形象 |
A:很好的代表了部门形象,有部长的风范,满意度高 B:较好的维持了形象,比较满意 C:没有维持良好形象,感觉一般 D:破坏部门的形象,感觉不好 |
分配工作合理程度 |
A:分配工作很合理,难度工作量平均 B:分配工作较合理,大部分人满分配工作 意。 C:分配工作稍微不合理,小部分人不满意。 D:分配工作极度不合理。 |
策划能力 |
A:能够策划的合理,考虑周全,基本没有错误。 B:策划的比较全面,错误可预见。 C:策划的不是很全面,错误不可预见。 D:策划非常不全面,错误百出。 |
协调能力 |
A:能够同时处理好多方面的事情,能很好的解决工作与生活、学习间所起的冲突 B:较能很好的安排协调工作、生活、学习三者的关系,偶尔会起冲突 C:工作比较大的影响了正常的生活与学习,但是后果不是很严重 D:工作是以牺牲正常的生活、学习为代价 |
沟通能力 |
A:能主动与人沟通,有很强的沟通能力 B:比较善于与人沟通,但不够积极主动 C:具有基本沟通能力,但较为沉默寡言 D:不喜欢与人沟通,沟通能力有待提高 |
人事管理 |
干事交流 |
A:能主动经常与干事交流(线上与线下),了解干事生活兴趣 B:会与干事交流(线上与线下),了解生活兴趣 C:仅有一两次与干事交流(线上与线下) D:从不与干事交流,对干事不闻不问 |
意见给予 |
A:能鼓励干事,给予干事合适的意见甚至有启发性 B:能提醒干事,并有一定帮助 C:能给予少量意见,但实际作用不大 D:几乎无法给予意见和帮助 |
热心帮助 |
A:干事有难题,部长会积极热心去帮助解决,予以必要帮助 B:能够去及时帮助干事,提供意见 C:愿意去帮助干事,付诸行动较少 D:极少帮助干事 |
部门关系 |
A:能让部门和谐相处,部门气氛活跃,干事对部门有好感 B:部门气氛和谐,干事无特殊情况会及时参加例会 C:部门气氛平静,部分干事对部门热情不高 D:部门关系死气沉沉,干事对部门热情低 |
民主决策 |
A:作决策之前会主动向干事公开并咨询意见,采纳可行方案 B:做决策会向干事咨询意见并公开,但少有采纳民主决策 C:决策比较独立,干事了解此事却很少参与 D:独断专行,干事少有人了解方案 |
分值情况:A=5.0 B=4.5 C=4.0 D=3.5
(三)对主席团成员的考核
1.主席团成员互评
工作态度 |
责任感 |
A:在出色的完成的已经指派的工作之后,积极主动的请求新的工作 B:在上级安排工作时能够主动请缨 C:有主动请缨的想法但是没有实施过 D:从来没有想过主动请求工作 |
工作作风 |
A:以集体为重,有高度的奉献精神,善于与人合作 B:能维护集体荣誉合作共事 C:计较得失,缺乏集体意识对集体不热心 D:有损集体荣誉 |
工作内容 |
分配工作合理程度 |
A:分配工作很合理,难度工作量平均 B:分配工作较合理,大部分人工作内容合理程度满意。 C:分配工作稍微不合理,小部分人不满意。 D:分配工作极度不合理。 |
工作能力 |
策划能力 |
A:能够策划的合理,考虑周全,基本没有错误。 B:策划的比较全面,错误可预见。 C:筑划的不是很全面,错误不可预见。 D:策划非常不全面,错误百出。 |
协调能力 |
A:能够同时处理好多方面的事情,能很好的解决工作与生活、学习间所起的冲突 B:较能很好的安排协调工作、生活、学习三者的关系,偶尔会起冲突 C:工作比较大的影响了正常的生活与学习,但是后果不是很严重 D:工作是以牺牲正常的生活、学习为代价 |
沟通能力 |
A:能主动与人沟通,有很强的沟通能力 B:比较善于与人沟通,但不够积极主动 C:具有基本沟通能力,但较为沉默寡言 D:不喜欢与人沟道,沟通能力有待提高 |
创新能力 |
A:提出过创新的想法,并得到上级的允许进行实施,效果很不错 B:只是在自己的工作管理和方法创新能力上有所创新 C:有新的想法或构想,但没敢提出来,或因难以实施而作罢 D:基本上没什么新想法 |
工作效果 |
A:成果显著,高效高质,对整体工作有很大贡献工作效果 B:成果较好,对整体工作有贡献 C:工作按部就班,成果一般,没有太大贡献 D:低效率,成果较差,有较多失误 |
部门对外形象 |
A:很好的代表了部门的对外形象,满意度很高 B:较好地维持了形象,比较满意 C:没有维持对外的良好形象,感觉一般 D:破坏部门形象,感觉不好 |
分值情况:A=5.0 B=4.5 C=4.0 D=3.5
2.部门负责人评价主席团成员
工作态度 |
责任感 |
A:在出色的完成的已经指派的工作之后,积极主动的请求新的工作 B:在上级安排工作时能够主动请缨 C:有主动请缨的想法但是没有实施过 D:从来没有想过主动请求工作 |
工作作风 |
A:以集体为重,有高度的奉献精神,善于与人合作 B:能维护集体荣誉合作共事 C:计较得失,缺乏集体意识对集体不热心 D:有损集体荣誉 |
工作内容 |
分配工作合理程度 |
A:分配工作很合理,难度工作量平均 B:分配工作较合理,大部分人工作内容合理程度满意。 C:分配工作稍微不合理,小部分人不满意。 D:分配工作极度不合理。 |
工作能力 |
策划能力 |
A:能够策划的合理,考虑周全,基本没有错误。 B:策划的比较全面,错误可预见。 C:筑划的不是很全面,错误不可预见。 D:策划非常不全面,错误百出。 |
协调能力 |
A:能够同时处理好多方面的事情,能很好的解决工作与生活、学习间所起的冲突 B:较能很好的安排协调工作、生活、学习三者的关系,偶尔会起冲突 C:工作比较大的影响了正常的生活与学习,但是后果不是很严重 D:工作是以牺牲正常的生活、学习为代价 |
沟通能力 |
A:能主动与人沟通,有很强的沟通能力 B:比较善于与人沟通,但不够积极主动 C:具有基本沟通能力,但较为沉默寡言 D:不喜欢与人沟道,沟通能力有待提高 |
创新能力 |
A:提出过创新的想法,并得到上级的允许进行实施,效果很不错 B:只是在自己的工作管理和方法创新能力上有所创新 C:有新的想法或构想,但没敢提出来,或因难以实施而作罢 D:基本上没什么新想法 |
工作效果 |
A:成果显著,高效高质,对整体工作有很大贡献工作效果 B:成果较好,对整体工作有贡献 C:工作按部就班,成果一般,没有太大贡献 D:低效率,成果较差,有较多失误 |
部门对外形象 |
A:很好的代表了部门的对外形象,满意度很高 B:较好地维持了形象,比较满意 C:没有维持对外的良好形象,感觉一般 D:破坏部门形象,感觉不好 |
分值情况:A=5.0 B=4.5 C=4.0 D=3.5
2.干事评价主席团成员
工作方面 |
责任感 |
A:在出色的完成的已经指派的工作之后,积极主动的请求新的工作 B:在上级安排工作时能够主动请缨 C:有主动请缨的想法但是没有实施过 D:从来没有想过主动请求工作 |
个人形象 |
A:很好的代表了部门形象,有部长的风范,满意度高 B:较好的维持了形象,比较满意 C:没有维持良好形象,感觉一般 D:破坏部门的形象,感觉不好 |
分配工作合理程度 |
A:分配工作很合理,难度工作量平均 B:分配工作较合理,大部分人满分配工作 意。 C:分配工作稍微不合理,小部分人不满意。 D:分配工作极度不合理。 |
策划能力 |
A:能够策划的合理,考虑周全,基本没有错误。 B:策划的比较全面,错误可预见。 C:策划的不是很全面,错误不可预见。 D:策划非常不全面,错误百出。 |
协调能力 |
A:能够同时处理好多方面的事情,能很好的解决工作与生活、学习间所起的冲突 B:较能很好的安排协调工作、生活、学习三者的关系,偶尔会起冲突 C:工作比较大的影响了正常的生活与学习,但是后果不是很严重 D:工作是以牺牲正常的生活、学习为代价 |
沟通能力 |
A:能主动与人沟通,有很强的沟通能力 B:比较善于与人沟通,但不够积极主动 C:具有基本沟通能力,但较为沉默寡言 D:不喜欢与人沟通,沟通能力有待提高 |
人事管理 |
干事交流 |
A:能主动经常与干事交流(线上与线下),了解干事生活兴趣 B:会与干事交流(线上与线下),了解生活兴趣 C:仅有一两次与干事交流(线上与线下) D:从不与干事交流,对干事不闻不问 |
意见给予 |
A:能鼓励干事,给予干事合适的意见甚至有启发性 B:能提醒干事,并有一定帮助 C:能给予少量意见,但实际作用不大 D:几乎无法给予意见和帮助 |
热心帮助 |
A:干事有难题,部长会积极热心去帮助解决,予以必要帮助 B:能够去及时帮助干事,提供意见 C:愿意去帮助干事,付诸行动较少 D:极少帮助干事 |
部门关系 |
A:能让部门和谐相处,部门气氛活跃,干事对部门有好感 B:部门气氛和谐,干事无特殊情况会及时参加例会 C:部门气氛平静,部分干事对部门热情不高 D:部门关系死气沉沉,干事对部门热情低 |
民主决策 |
A:作决策之前会主动向干事公开并咨询意见,采纳可行方案 B:做决策会向干事咨询意见并公开,但少有采纳民主决策 C:决策比较独立,干事了解此事却很少参与 D:独断专行,干事少有人了解方案 |
分值情况:A=5.0 B=4.5 C=4.0 D=3.5
五、个人绩效考核:
(一)干事考核的构成单项
1.部门负责人评价干事(比例系数7)
2.干事之间互评(比例系数3)
(二)部门负责人考核的构成单项
1.干事评价部门负责人(比例系数4)
2.主席对部门负责人评价(比例系数3)
3.部门负责人互评(比例系数3)
(三)主席团成员考核的构成单项
1.干事评价主席团成员(比例系数4)
2.部门负责人对主席团成员的评价(比例系数3)
3.主席团成员互评(比例系数3)
(三)计分方式
1.个人总成绩=(构成单项1*对应比例系数+构成单项2*对应比例系数+构成单项3*对应比例系数)/10
例:如对某干事考核中,部门负责人对干事评得分4.2,干事互评得分4.5,则总得分=(4.2*7+4.5*3)/10=4.29
2.个人构成单项成绩=(成员1评价总分/考核条目数+成员2评价总分/考核条目数+......)/参与单项评价总人
例:如对某干事的考核中,部门负责人1打分44.5,组织负责人2打分31.5,该部门一共2位部长,则该干事的“组织负责人对干事评”构成单项成绩=(44.5/9+31.5/9)/2≈4.22
六、说明:
1.根据具体工作情况,按照部门进行考核。
2.填写考核量表时,针对同一个人,不得全部填A,也不得全部填D。
九、学校党委指导学生会组织工作情况
(一)2019年12月25日,我校新一届学生会主席团、学生常任代表、研究生会主席团座谈会在育秀大楼316会议室召开,党委书记张伟、党委副书记张殿臣、副校长邓昌亮,学校办公室、党委组织部、党委宣传部、党委统战部、党委学工部、校团委、教务处等相关部门负责同志参加了座谈。座谈会上,校团委副书记张茜代表具体指导部门发言。校学生会主席、经济管理学院2017级学生李文谦,校学生会轮值主席、数学学院2017级学生闫新宇,第四次学生代表大会常任代表海洋学院2017级学生王奇奇、光电学院学院2017级学生李悦、法学院2017级学生杨一凡依次发言,就学生会的发展规划、具体工作计划、代表提案工作相关情况及常任代表会议职能等作了汇报。张伟充分肯定学生会组织在引领学生、服务学生、维护学生权益等方面取得的成绩,并提出了新的工作要求。
相关链接:https://www.ytu.edu.cn/info/1047/1084.htm
(二)2020年3月14日上午,校领导与学生常任代表云座谈在育秀大楼316会议室召开,校长郭善利,副校长邓昌亮,学校办公室、党委宣传部、党委学工部、校团委、教务处、后勤管理处等相关部门负责同志参加了座谈。座谈会由校团委书记朱兴主持。校学生会执行主席李文谦向学校汇报了校学生会在疫情防控期间开展的线上工作,之后来自十九个学院的学生常任代表以及湖北籍学生代表相继发言。座谈会上,校长郭善利向同学们介绍了学校疫情防控工作的总体情况,并向同学们提出新的工作要求。
相关链接:https://www.ytu.edu.cn/info/1047/1947.htm
(三)2020年7月3日,学校党委常委、副校长邓昌亮、党委学工部、校团委负责人和来自19个学院的28名学生代表、学生骨干举行座谈会议。与会师生围绕学风建设、社团建设、创新创业、校园文化活动等问题进行了深入交流。邓昌亮对参会学生代表、学生骨干提出新的工作要求。
相关链接:https://www.ytu.edu.cn/info/1047/1033.htm
十、校团委指导学生会主要责任人
序号 |
类别 |
姓名 |
是否为专职团干 |
备注 |
1 |
分管学生会组织的校团委副书记 |
张茜 |
是 |
|
2 |
学生会组织秘书长 |
张茜 |
是 |
|