• 烟台大学
  • 加入收藏
通知公告
首页 >> 通知公告 >> 正文

烟台大学2021年“挑战杯”大学生课外科技作品竞赛拟推荐省赛公示名单

来源:发布时间:2021-04-10

各学院团委、各挑战杯参赛团队:

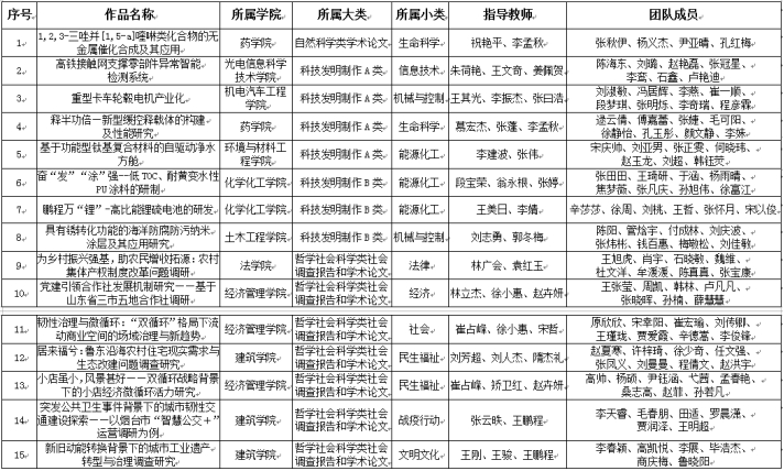
通过前期校赛选拔阶段,依据评审专家评审意见,拟推荐如下作品进入省赛阶段,具体名单如下:

 

公示期间,如对名单有意见与建议,可通过来信、来访、来电等方式反映有关情况。

公示时间:2021年4月10日-2021年4月15日

接访地点:团委素质拓展部(办公楼112室)

联系电话:0535-6(88)3663

电子邮箱:ytdxtw@163.com

 

共青团烟台大学委员会

2021年4月10日

 

关闭